創業支援事業補助金
更新日:2025年4月1日
能美市内で新たに事業を開始しようと考えている皆さまに向けて、各種創業支援制度をご用意しています。
注:事業を始める際は、その場所で事業が創業可能か能美市わがまちガイドマップの「都市計画情報」等でご確認ください。
(用途地域、特定用途制限地域規制内容の詳細は「まち整備課」にお問い合わせください)
能美市の創業支援制度
創業サポートデスク
創業予定の方からのご相談を承ります。
必要に応じて能美市創業ネットワークの専門機関をご案内します。
- 場所 能美市寺井町た35番地(能美市役所寺井分室3階、商工課)
- 時間 9時~17時(月曜日~金曜日)
- 事前に電話でご予約いただけると、ご案内がスムーズです。
空き店舗バンク
能美市内で売却や賃貸の希望がある空き店舗などの情報をご案内します。
空き家バンク
空き家の有効活用と定住促進を目的として、「能美市空き家バンク」制度を創設し、情報提供を行っています。
この制度は、売りたい・貸したいと考える空き家の所有者に空き家バンクに登録していただき、市のホームページに掲載して、空き家を買いたい・借りたい移住希望者に情報を提供していくものです。
工務店バンク(能美市商工会)
能美市商工会との連携事業です。
市内の空き店舗、空き家、倉庫や工場を改修して新たに事業を始める創業者に内装工事、設備工事、建築工事等を手掛ける市内事業者(能美市商工会会員)をご紹介します。
【 工務店の皆さまへ 】
工務店バンクに登録を希望される場合は、登録様式に必要事項を記入の上、能美市商工課にご提出ください。登録対象は能美市商工会員建設部会の方です。
また、工務店バンクの登録内容の変更、削除を希望される場合は、能美市商工課にご連絡ください。
- 工務店バンク登録様式 WORD(11KB)(Word文書) PDF(54KB)(PDF文書)
能美市創業支援事業補助金
市の産業の振興及び活性化を図ることを目的として、市内で創業するものに対し、予算の範囲内において補助金を交付します。
補助対象となる創業
- 事業を営んでいない個人が、所得税法第229条に規定する開業の届出により、新たに事業を開始する場合
- 事業を営んでいない個人が、新たに会社を設立し、事業を開始する場合
対象者
市内で創業する又は創業を予定している個人及び会社で、5年以上継続して事業展開をできる者のうち、次のいずれにも該当するもの。
- 市税等を完納している者
- 許認可等が必要な業種の創業については、既に当該許認可等を受けている者
- 実店舗で対面して商品やサービスの提供を行い、営業時間を週4日以上、かつ週20時間以上とする者
- その他法令を遵守し事業に取り組む者
5年以内に廃業など事業の継続が確認できない場合は補助金の返還義務が発生します。
対象事業
能美市創業支援事業補助金交付要綱の別表第1に定める業種(144KB)(PDF文書)とする。
その他、公的資金の交付先として、社会通念上適切と認められるもので、市長が創業に対する支援が必要と認めたもの。
次に該当する場合は、補助対象外となります。
- 仮設又は臨時の店舗等で恒常的でない店舗での事業
キッチンカー、移動販売、ECサイト、無人店舗などは補助対象外です - フランチャイズ契約又はこれに類する契約に基づく事業
- 会社法( 平成17年法律第86号) 第2条第3号に規定する子会社に該当するものが行う事業
- 継承による事業
- 能美市ワーク・イン・レジデンス事業に係る補助金を受けている者
- 国、県等の補助金又は助成金の事業内容と重複している者
- 風俗営業等の規制及び業務の適正化等に関する法律の適用を受ける者
- その他市長が公序良俗の観点から適当でないと認める者
- その他市長が適当でないと認める事業
対象経費
- 土地の購入に係る費用
- 新築、中古店舗等の購入及び賃貸借(36か月分)に係る費用
賃貸借に係る費用に敷金・礼金等は含まれません - 店舗等に係る建築工事及び設備工事に係る費用
- その他創業に係る事業に必要な設備費用
耐用年数が5年未満のもの、または一括償却資産は対象外です
汎用性の高い車両・パソコン・カメラ、運転資金や消耗品は対象外経費となりますのでご注意ください。
補助金額
- 補助基本額
対象経費の2分の1、上限額50万円
- 上限額の加算
・九谷焼を創業・・・・・・・・・・・10万円
制作・製造のみは補助対象外です
・飲食店を創業・・・・・・・・・・・50万円
・空き家・空き店舗を活用・・・・・・10万円
- 補助対象経費の2分の1以内、かつ、補助基本額と加算額を合計した金額は100万円を上限とする。(千円未満の端数は切り捨てます)
補助金交付回数
- 補助金の交付は一申請者に対し一度限りとする。
- ただし、店舗等の賃貸借契約を結んでいる者については、補助金額の限度額に達していない場合、最大で3年間申請できるものとする。
手続きの流れ
事業の認定申請は補助対象事業(土地の購入、建築・設備工事等)の実施前に下記の交付申請時の提出書類をご提出ください。

認定申請時の提出書類
- 補助金認定申請書、事業計画書、創業事業計画に関する確認書
- 創業計画書
- 物件住所の位置図
- 建築工事、設備工事に係る見積書(税抜金額がわかるもの)の写し
- 工事内容がわかる平面図
- 同意書
- (法人の場合) 登記事項証明書の写し
- (個人の場合) 本人確認書類の写し
- (賃貸物件で創業する場合) 店舗等の賃貸契約書の写し
- (賃貸物件で改装を行う場合)賃貸借契約にかかる同意書
- (許認可を必要とする業種の場合) 営業許可証の写し
様式
行政手続の簡素化及びデジタル化を推進するため、申請書等への押印は不要としました。
同意書の署名欄は自署でお願いします。
- 認定申請書及び添付書類一式(96KB)(Word文書)
- 変更承認申請書(17KB)(Word文書)
- 実績報告書(19KB)(Word文書)
- 請求書(12KB)(Word文書)
- 制度概要チラシ(297KB)(PDF文書)
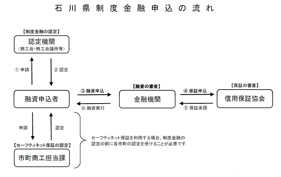
能美市商工業振興資金信用保証料補助金(創業者支援関連)
市が指定する創業者支援融資制度を利用した場合、信用保証料の一部を補助します。
対象者
石川県制度融資(創業者支援融資、小口零細融資(創業者支援分))を受けて、市内において創業する個人または法人の中小企業者(創業後1年未満を含む)。ただし、市税等が完納されていること。また、市外での投資を目的とする借入は対象外とする。
補助金額
石川県制度融資の借入金保証料に対する事業者負担分。ただし、30万円を限度とする。また、借換えについては、借換え前の信用保証料と借換え後の信用保証料との差額とする。
申請時期
融資資金の借受け後、信用保証料の額が確定してから30日以内
様式
行政手続の簡素化及びデジタル化を推進するため、申請書等への押印は不要としました。
申込先
商工課
その他
石川県制度融資(創業者支援融資、小口零細融資(創業者支援分))について

特定創業支援等事業を受けた創業者への支援
お問い合わせ先
産業交流部 商工課
電話番号:0761-58-2254 ファクス:0761-58-2266